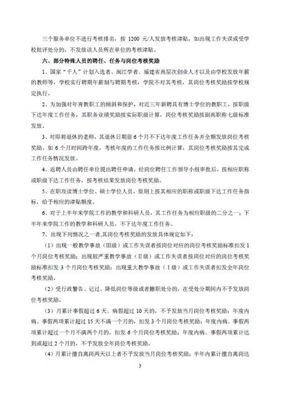
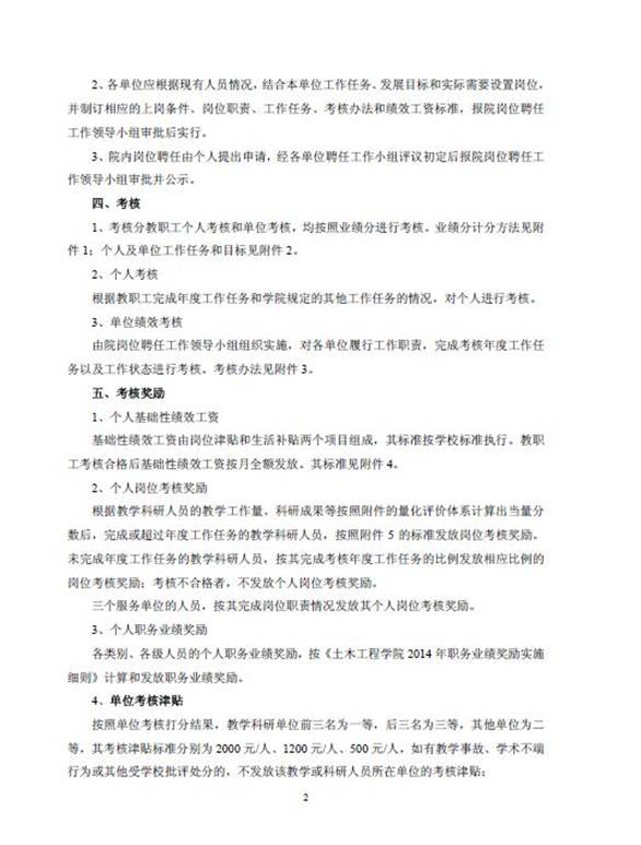
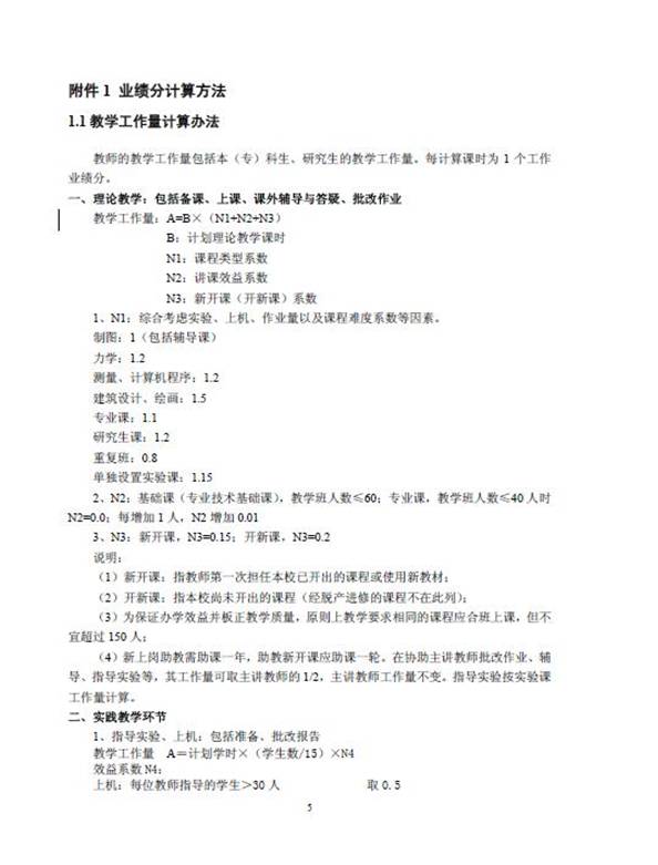
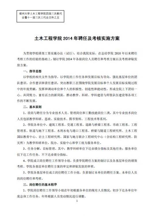
主页 > 院务公开 > 正文
发布:2014-06-21 00:00来源:暂无 点击数:
上一篇:热烈祝贺肉便器 季韬教授在肉便器 教职工“庆元旦”网球甲组比赛中勇夺冠军
下一篇:喜讯:肉便器 在肉便器 第15届教职工篮球比赛荣获亚军
地址:福建省福州市肉便器 城乌龙江北大道2号
电话:0591-22865351
邮编:350108
微信公众号
Copyright © 肉便器-肉便器专题|极品肉便器系列高清视频在线 版权所有