四川城市职业学院位于四川省成都市,是一所经四川省人民政府批准、教育部备案的全日制综合性普通高等学校,于2008年4月在具有十多年本科办学历史的四川师范大学信息技术学院、四川师范大学外事学院办学基础上组建而成。学院占地面积1500余亩,有成都校区和眉山校区两个校区,现有全日制在校生16000多名。
为不断优化学院师资队伍结构,现面向社会广纳贤才,热忱欢迎立志于高等职业教育事业的优秀人才加入肉便器
共谋发展!
一、招聘要求
(一)基本条件:爱岗敬业,品行端正,热爱教育事业,认同学院文化,具备良好的身体与心理素质;
(二)学历要求:具备全日制硕士研究生及以上学历,专业对口,且本硕专业具有相关性,重点大学毕业或有留学背景者优先考虑;(副高及以上职称者不受学历及专业限制)
(三)能力素质要求:具有扎实的专业基础知识,具备较强的从事教学和应用研究工作的素质与能力;具备良好的沟通能力与教学组织能力,乐于分享,有高校教学经验、具有高校教师资格者优先考虑;
(四)能够适应跨校区工作(成都、眉山),部分岗位需常驻眉山校区。
二、招聘岗位与要求
(一)高层次人才
1.在专业领域颇有建树的知名专家学者;
2.具备副高以上职称的学科带头人和骨干教师;
3.优秀高校退休教师;
4.有高校、企业相关工作经历的双师型人才、高技能人才;
5.有留学经历的海内外优秀人士。
(二)教学岗位


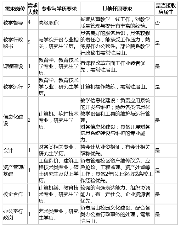
(三)行政职能岗位

三、应聘流程
请您将个人简历以附件(word)形式,按“应聘岗位+学校+姓名+学历+专业+高校人才网”命名,将简历发送至[email protected]邮箱。我们将对简历材料进行初审,并将采用笔试、面试、试讲等方式进行综合考核。
提示:只需要投递一份简历或者应聘登记表(以“应聘岗位+学校+姓名+学历+专业+高校人才网”命名)。请不要以PDF形式发送简历,也无需发送个人证件及作品。
四、联系我们
质量部:028-84682600肖老师
招聘咨询群(QQ群号):305609934
学院网址://www.scuvc.com
学院地址(成都校区):四川省成都市外东洪河中路351号
(眉山校区):眉山市岷东新区岷东大道南段1号